俄乌冲突对全球及我国民航业的影响分析
2022年2月以来,俄乌局势持续发酵,逐渐由军事冲突演变为影响全球地缘政治和发展格局的重大事件,成为世界百年未有之大变局下的生动缩影。纵观近年重大事件,俄乌冲突事件突出表现在参与主体多、涉及范围广、影响程度大,短期影响的广度和深度仍在不断扩散,长期影响的范围和效应仍需深化评估,同时,事件发展还存在较大的不确定性。这会给全球及我国民航发展带来较大影响。
一、俄乌冲突各方制裁或立场总结
2月24日以来,俄乌冲突加剧,欧美及其盟国加大对俄罗斯的制裁。同时,俄罗斯也利用自身优势回应欧美制裁。另外,大量国际组织及跨国企业也参与其中。
(一)欧美全方位加大对俄罗斯的制裁
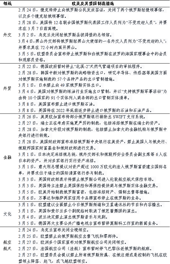
2月24日以来,欧美及其盟国在外交、外贸、金融、文化、航空航天、旅行签证等领域加大对俄罗斯的制裁。考虑到2月24日以前对俄罗斯已经存在诸多制裁,欧美正在实现与俄罗斯的全方位脱钩,限制其从欧美获取相应技术、资金及市场,提升自身实力。由于欧盟部分国家如德国、意大利等对俄罗斯能源依赖太深,对俄罗斯能源的制裁措施难以取得一致意见,最后,仅由美英出台了对俄罗斯石油的制裁措施。
表1 2月24日以来欧美及其盟国对俄罗斯的制裁措施
(二)俄罗斯利用自身优势进行反制裁
针对欧美不断加大的制裁措施,俄罗斯也在利用自身优势进行反制裁,尤其是民航(领空)、航天等领域。
表2 2月24日以来俄罗斯的反制裁措施
(三)部分国际组织表明自身立场
欧美主导的国际经济组织、国际体育组织多主张将俄罗斯排除在外。在全球性的国际组织中,欧美及其盟国利用其优势地位通过各类决议对俄罗斯实施谴责或制裁。这些措施将在较长一段时间内不断削弱俄罗斯在全球政治、经济、文化、体育等领域中的作用和影响力。
表3 2月24日以来有关国际组织采取的措施
(四)全球其他主要国家表明自身立场
多数国家主张通过对话和平解决问题,与欧美关系密切的国家立场与欧美主张相近或类似,少数国家理解俄罗斯的行动或支持俄罗斯采取行动。
表4 2月24日以来全球国家对俄乌冲突的立场
(五)俄乌冲突各方及其行动特征总结
总结前面汇集的资料,俄乌冲突各方、国际组织及全球主要国家的行动措施或立场表现出以下几方面的特征。
1.参与的国家、组织或企业范围广。基本上全球主要的国家、国际组织及欧美主要跨国企业均表明在俄乌冲突中的态度或者站位。全球地位越重要的国家或组织发出的声音分量越重。这充分表明了俄乌冲突在近年全球重大事件中的影响力。
2.影响领域范围广。俄乌冲突因利益而起,诉诸于军事,扩散到政治、外交外贸、金融、旅行签证、体育等方面。欧美的全方位制裁措施显示了其对全球经济社会的控制手段及控制力,俄罗斯的制裁手段相对较为单调。
3.影响在持续深化并不断扩散。部分措施的短期效果已经在全球及双方国家经济运行中快速显现,包括大宗商品价格快速上涨等。目前,双方制裁措施何时取消仍不确定,部分措施的中长期影响仍在持续深化,尤其是多措施叠加的效应仍难以评估。
4.跨国企业在欧美制裁体系中发挥了重要作用。除国家和国际组织外,众多欧美跨国企业参与到制裁俄罗斯的行动中,影响了俄罗斯经济社会正常运行和人民生活的便捷度,使制约的力度显得更加强大。例如,苹果公司的制裁导致俄罗斯苹果手机用户无法使用Apple Pay,日常支付受到影响较大。
二、俄乌冲突对全球经济的影响
随着俄乌冲突各方制裁措施的实施,相关影响渗透入全球经济发展各个方面并不断扩散、传导、放大,对全球经济发展走势和预期带来重大影响。
(一)全球经济增速下降,周边国家影响最为明显
据英国国家经济社会研究院测算,俄乌冲突可能导致全球经济下降1%,约为1万亿美元;到2023年,欧元区和英国的GDP预计下降1.5%左右;2022年俄罗斯GDP预计下降1.5%,2023年将下降超2.5%。德国联邦副总理兼经济部长哈贝克认为,对俄罗斯的制裁对德国经济产生重大影响,不是对个别领域带来影响,而是对所有经济领域都造成了冲击,德国经济正处于多年以来最为复杂的阶段。
(二)大宗商品价格大幅上升,通胀水平继续走高
乌克兰和俄罗斯是全球重要的大宗商品供应国。俄罗斯是全球石油和天然气的最大生产国和出口国之一。俄罗斯和乌克兰是全球钛、钯、小麦和玉米等大宗商品的主要供应商。摩根大通的数据显示,乌克兰和俄罗斯占全球小麦出口的28.9%。标普全球普氏能源资讯的数据显示,乌克兰是全球最大的葵花籽油生产国,俄罗斯排名第二,两国占全球产量的60%。
受俄乌紧张局势影响,加上欧美对俄罗斯的制裁措施,全球大宗商品价格大幅上升。2月24日,布伦特原油期货价格每桶上涨逾4美元,2014年9月以来首次超过每桶100美元;3月7日,布伦特原油期货最高超过139美元/桶,达到2008年以来的最高水平。另外,小麦、天然气、玉米、化肥等大宗商品价格也大幅上升。俄乌冲突带来的市场避险情绪也提高了黄金等贵重金属价格。
图1 俄罗斯、乌克兰主要大宗商品出口占全球及欧洲市场的比例
注:来自于https://www.163.com/dy/article/H0QFMUE20552IAL7.html。
图2 布伦特原油期货价格变化
注:来自于东方财富网。
全球通胀迈向更高水平。大宗商品价格大幅上升将传导到经济发展各领域、各方面、各环节,从而推高全球及各国通胀水平。英国国家经济社会研究院预计2022年、2023年俄乌冲突分别提高全球通胀率3个百分点、2个百分点;2022年、2023年美国通胀率将分别达到7.1%、3.5%,高于原来预期的4.6%、2.5%;英国通胀率分别为7.0%和4.4%,高于原来预期的5.3%和2.7%;2022年俄罗斯通胀率达到20%以上。
(三)金融市场动荡加剧,周边国家汇率波动加大
全球股市短期大幅下跌。2月24日,俄罗斯股市在开盘后迅速跌逾10%。亚太市场也全面下跌,韩国综合指数下跌2.60%,富时新加坡海峡指数下跌4.04%,澳洲标普200下跌2.99%;A股上证指数下跌1.70%,恒生指数下跌3.21%。同时,避险资产石油、黄金等大宗商品开始迅速上涨。随着事件的持续发展,全球股市不断动荡下跌,波动加剧。
图3 欧洲斯托克50近期走势
注:来自于东方财富网。
周边国家货币汇率大幅波动。俄罗斯卢布大幅贬值。2月24日以来,美元兑换俄罗斯卢布的汇率由85卢布左右上升到超过121卢布。俄罗斯兑换人民币、欧元等汇率同样大幅贬值。另外,周边国家的英镑、欧元、白俄罗斯卢布、乌克兰格里夫纳等货币的汇率也大幅波动。
图4 欧元兑美元近期汇率走势
注:来自于东方财富网。
(四)产业链供应链更加紊乱,供需匹配需要更长时间
俄乌冲突对全球产业链供应链带来较大影响。欧盟与俄罗斯互相关闭领空,部分国际航空货运航线停止,导致航空货运航班延误、运力下降和成本上涨。俄乌冲突中断了港口和陆路运输,从乌克兰港口出发的航运基本停止,对国际运输体系影响较大。欧美对俄罗斯出口的制裁使得全球食品、能源等行业短缺进一步加剧。
俄乌冲突对汽车、飞机制造等产业造成重大影响。随着俄罗斯及乌克兰汽车零部件工厂的关闭,欧洲部分汽车组装工厂的产业链受到了较大影响。同时,俄罗斯和乌克兰在全球金属生产中处于领先地位,是重要的镍、钛、钯等产地。钛用于飞机和航空发动机制造,钯则用于汽车排气系统、电极和电子产品,镍可被用于制造不锈钢和电动汽车电池,对半导体、新能源汽车、航空制造等行业影响较大。
全球产业链供应链的匹配需要更长时间。新冠疫情对全球产业链供应链产生较大影响,叠加俄乌冲突的影响,全球产业链供应链稳定性和可靠性越来越受到影响。为了免受各种事件对供应链产业链的影响,跨国企业及其供应链公司会加大对零部件的订购,提高相关零部件的储存储备,从而加剧全球产业链供应链的紧张程度。
(五)局部旅游市场恢复受阻,欧美与俄旅客大幅下降
脆弱性是旅游业的天然属性,地区安全问题对旅游业的影响十分显著。欧美对俄罗斯旅行签证、文化交流等政策的变化,加上欧美与俄之间相互关闭领空,会大大降低俄罗斯与欧美之间的旅游往来,以乌克兰及俄罗斯为始发地和目的地的国际旅游市场将会受到重创。根据俄罗斯联邦安全局边防局数据,2019年俄罗斯公民出境旅游达4750万人次,其中,土耳其是最受俄罗斯人欢迎的旅游目的地,意大利、西班牙和希腊等国家同样是俄罗斯重要的旅游目的地。另外,俄乌周边国家或地区的旅游需求会间接受俄乌冲突影响而下降。
三、俄乌冲突对全球民航业的影响分析
(一)全球民航安全运行风险加大
俄乌冲突对全球民航安全运行的影响主要分为以下方面。第一,波音、巴航工业等全球主要航空制造商暂停为俄罗斯航空业提供零部件、维护和技术支持服务,不利于俄罗斯航空业的安全运行。根据维基百科数据,2021年9月,俄罗斯航空公司(俗称俄航,非俄罗斯境内的所有航空公司)共有飞机204架,波音和空客飞机占比超过90%,其中,波音飞机57架,占比27.9%;空客飞机131架,占比64.2%。一般而言,航空公司会储备部分零部件。在零部件储备使用完毕后,若不解除制裁,俄罗斯的航空公司只能通过购买国际市场的二手零配件来满足维修维护需求,这会给飞机的安全运行带来较大风险。第二,俄乌冲突加上大量欧美防空武器输入乌克兰给民用飞机的飞行带来潜在安全风险。其他国家民用飞机飞越乌领空或在乌领空的边缘飞行,存在被击落的潜在可能。即使俄乌未来达成和解协议,两国间的关系也会在较长一段时间内较为紧张,大量防空武器在乌克兰境内给民航飞机飞行带来潜在的安全风险。
图5 俄罗斯航空公司(俗称俄航)分机型拥有量
注:来自于维基百科。
(二)全球航空制造业稳定性减弱
俄乌冲突影响全球航空制造产业链供应链的稳定性。俄罗斯及乌克兰在全球的航空制造业中具有一定地位。在全球航空产业链细分领域中,钛合金金属产品和液压产品是俄罗斯具有较高市场竞争力的产品。俄罗斯钛合金占波音民机钛合金采购额的35%,占空客钛合金需求的50%以上。俄罗斯航空起落架与液压系统制造商Hydromash是利勃海尔、赛峰、庞巴迪与巴航工业的供应商,产品覆盖了ERJ145、А350、A380等机型。
克里米亚危机后,各航空制造商提高涉及俄罗斯零部件或原材料的库存。短期看,全球商用飞机交付仍处于低位,相关库存可以满足需求。随着全球疫情趋于缓解,航空运输市场不断恢复,商用飞机交付速度将不断加快。若制裁未及时不取消,将影响航空制造产业链供应链的稳定性和可靠性。
俄乌冲突提升全球航空制造业的成本。随着欧美对俄罗斯制裁的加深,全球大宗商品价格大幅上升。随着全球经济社会不断恢复,大宗商品需求较为旺盛,预计其价格仍会保持在较高位置。以金属材料为例,虽然在飞机制造中的比例在不断下降,但是在波音和空客的新型商用飞机依然具有较高比例,大约在40%左右。根据空客A350XWB飞机组成,复合材料占比53%,铝及铝合金占19%,钛及钛合金占14%,钢铁占6%,其他材料占8%。金属材料价格上涨通过供应链传导至航空制造商,带来一定的成本压力。
图6 A350XWB飞机中各种材料的比例
注:来自于https://www.sohu.com/a/246281097_463995 NDT。
(三)全球航空运输市场供需不平衡加剧
俄乌冲突严重影响全球航空客运市场需求,造成在更长时间内供大于求。首先,全球经济增速下滑及持续通胀会造成居民支出更多偏向于基本生活保障,旅游交通等支出减少,造成航空客运需求增速不达预期,推迟全球恢复到2019年水平的时间。其次,在俄乌冲突尤其是俄罗斯与欧美相互关闭领空的条件下,欧洲区内尤其是俄罗斯与欧盟之间国际客运需求会大幅下降,区域航空运力过剩更加严重。第三,原油价格大幅上涨及航班绕行更远航路会导致航空公司成本大幅上升,航空公司将采取提高票价或加征燃油附加费等措施,高出行成本会抑制部分航空出行需求。
俄乌冲突提振全球航空货运市场需求,导致航空货运在更长时间内求大于供。首先,俄乌冲突造成全球产业链供应链紊乱,跨国企业及其供应链企业被迫加大零部件采购和生产资料储备,这会在短期内增加航空货运需求。第二,全球主要航空货运市场在欧美地区,欧美与俄罗斯的相互制裁会造成部分俄罗斯航空货运运力闲置,让运力本身就短缺的全球航空货运市场更加紧张。2020年,俄罗斯空桥货运航空公司国际货运运力位居全球航空公司第14位。第三,俄乌冲突会重创全球国际航空客运需求,国际腹仓货运运力将减少,国际航空货运市场恢复预计受到部分影响。第四,俄乌冲突将导致个别中欧班列线路中断,部分货物会转移到航空运输。
图7 2020年全球航空公司货运周转量排名
注:来自于民航统计年鉴。
总体来看,叠加新冠疫情影响,俄乌冲突可能会给全球航空市场供需带来更大影响,航空客货供需的不均衡得以延续,全球民航恢复进程受到一定干扰,恢复到2019年水平的时间将有所推迟。
(四)全球航空业亏损规模扩大
根据IATA数据,2020-2021年,全球民航业累计亏损接近2000亿美元;2022年预计亏损120亿美元。俄乌冲突将提高航空公司的运营成本,扩大2022年全球民航业亏损规模。
首先,原油价格大幅上升提高了航空公司的运输成本,抬高了达到盈亏平衡的载运率和运价水平。客运航空公司达到高票价和高客座率才能达到盈亏平衡,这在新冠疫情下是很难达到的。货运运价已经处于高水平,提升空间不大,高油价会削减货运航空公司盈利。其次,大宗商品价格的飙升会推高通胀水平,美国会提高加息次数或加息幅度,航空公司美元负债成本会上升。第三,俄与欧美相互关闭领空会造成航空公司航线航班大幅绕行,从而增加航空公司部分航线的运营成本。第四,航空制造成本上升要求航空制造商提高飞机成交价格,从而提升航空公司飞机拥有成本。
四、俄乌冲突对我国民航发展的影响分析
基于俄乌冲突对全球民航的影响分析和判断,结合我国民航发展实际,初步判断对我国民航的影响相对较轻,总体是可控的,主要在航空制造和航空公司财务方面。
在航空制造方面,首先,涉及航空制造金属材料价格的大幅上涨将通过供应链传导给商飞、西飞等国内航空制造商,提高我国国产民机制造成本。第二,我国正在与俄罗斯联合研发CR929飞机,欧美加强制裁俄罗斯,采用欧美零部件制造的CR929飞机存在无法销售俄罗斯市场的预期,要求中俄联合提升自主创新能力,在供应链上自主可控。第三,由于我国在俄乌冲突事件上的独立自主立场,欧美可能会对我国C919研发制造或国际适航取证不利。
在航空客运方面,俄乌冲突对我国客运航司盈利带来较大影响。目前,影响我国航空客运需求的关键因素是新冠疫情。我国航空市场受疫情影响较大,航空客货运量距疫情前水平尚有差距,同时以国内航空市场为主,国际市场较小且中乌之间无航班直航,因此,俄乌冲突对我国航空客运市场需求的影响基本可以忽略不计。石油价格大幅上升、美元加息会给我国客运航空公司带来较大成本压力。在主要依赖国内航空市场的条件下,航空公司扭亏为盈更加困难。
在航空货运方面,俄乌冲突会给我国航空货运需求带来利好,但高油价会侵蚀货运公司利润。欧美与俄之间相互制裁将会对全球产业链供应链造成一定影响,其势必会转向第三方弥补产业链供应链的空缺。我国是全球制造业大国,有望受益于其过程。在我国货运飞机组成中,B737F和B757F占比高,分别占比为37.4%和29.3%,主要执飞国内或短程洲内航线,且大部分由客机改装而来,机龄较大,吨公里油耗比较高,高油价将造成增收不增利的局面。 (作者:武勇彦 齐险峰)
参考文献:
1.https://content-static.cctvnews.cctv.com/snow-book/special.html?specialId=835285481992065 4413&channelId=1017&track_id=0C23E53D-E1B4-4AEEB27727373A8F1A78_668015282 914&reco_id=101a1faae6b0ac1701ce000c&share_to=copy_url&toc_style_id=feeds_with_title&study_comment_disable=0&page_type=share 俄乌冲突大事记
2.https://baike.baidu.com/item/2022%E5%B9%B4%E4%BF%84%E4%B9%8C%E5%86%B2%E7%AA%81/60143880?fr=Aladdin 百度百科-2022年俄乌冲突
3. https://baijiahao.baidu.com/s?id=1726352597286812369&wfr=spider&for=pc 经济学人智库:俄乌冲突将给全球经济造成至少4000亿美元损失
4. https://content-static.cctvnews.cctv.com/snow-book/index.html?item_id=11764859899536549 541&toc_style_id=feeds_default 德国经济部长警告:对俄制裁将产生重大影响
5. https://baijiahao.baidu.com/s?id=1726344106132521866&wfr=spider&for=pc 世行警告俄乌危机将打击全球经济!机构:全球GDP或损失1万亿美元
6. http://news.10jqka.com.cn/20220304/c637193613.shtml 俄乌冲突“养肥”了这些资源丰富的新兴市场资产
7. https://www.163.com/dy/article/H0QFMUE20552IAL7.html 对市场而言,此次俄乌冲突和以往有何不同?
8. https://www.163.com/dy/article/H1DNC1G30514C2C8.html 俄乌冲突影响全球供应链,严重波及海运业、制造业、食品等行业
9. https://finance.sina.com.cn/money/forex/hq/EURUSD.shtml 新浪财经-外汇
10. http://quote.eastmoney.com/center/hszs.html 东方财富网-行情中心
11. https://m.sohu.com/coo/hsdt/527091525_484968 俄乌冲突加剧,全球民航及旅游业又糟心了!
12.https://baijiahao.baidu.com/s?id=1726254721957630553&wfr=spider&for=pc 俄乌冲突:2022年国际金融市场的首只“黑天鹅”
13.https://www.163.com/dy/article/H1CNPPSG05529LJ0.html 俄乌冲突会如何影响旅游业?做国际的都在算
14.https://m.sohu.com/coo/hsdt/527091525_484968 俄乌冲突加剧,全球民航及旅游业又糟心了
15.http://k.sina.com.cn/article_3212621714_bf7cb79201900zoyp.html 深度解读|俄乌战争将怎样影响航空产业链?
16.https://www.sohu.com/a/246281097_463995 NDT黑科技|空客A350复合材料机身智能无损检测神器!
17. https://m.thepaper.cn/baijiahao_14813086 2020年-2022年全球航空业累计亏损2010亿美元 亏损收窄但挑战继续

